8MSaaS SPM:企業(ye) 供應鏈管理的“上雲(yun) ”之路
2019-12-23
英國著名的供應鏈專(zhuan) 家馬丁·克裏斯多弗曾說:“市場上隻有供應鏈而沒有企業(ye) ”,“真正的競爭(zheng) 不是企業(ye) 與(yu) 企業(ye) 之間的競爭(zheng) ,而是供應鏈和供應鏈之間的競爭(zheng) ”。這表明了在當今市場競爭(zheng) 中供應鏈的重要性。所謂供應鏈,是一個(ge) 包含供應商、製造商、運輸商、零售商以及加拿大pc网页版官网等多個(ge) 主體(ti) 的係統。隨著經濟和科學技術的發展,供應鏈的管理模式也在悄悄地發生變化。如何更有效地進行供應鏈管理,達到降本增效、優(you) 化運作的目的,是所有企業(ye) 在發展時思考的問題。
一、當前供應鏈管理所麵臨(lin) 的問題
在今天科技與(yu) 創新驅動的大時代,很多企業(ye) 在供應鏈管理上仍舊麵臨(lin) 著這樣的問題:采購成本不可控,甚至占到了銷售額的60%以上。企業(ye) 采購成本的有效控製和管理必將使企業(ye) 的競爭(zheng) 力得到實質性的提升,然而可悲的是大部分管理者一邊在唏噓成本的上升,一邊又毫無作為(wei) 。
另一方麵,便是供應鏈協同問題。一般供應鏈管理涉及多個(ge) 主體(ti) ——供應商、製造商、運輸商、零售商以及加拿大pc网页版官网等。傳(chuan) 統的企業(ye) 內(nei) 部管理係統過於(yu) 封閉,主體(ti) 之間無法進行實時共享、信息難以準確匯總,協同性差,供應鏈流程也不能統一,這導致上遊的企業(ye) 無法及時了解真實用戶的需求,隻能依據下遊的企業(ye) 來預判產(chan) 量,最終造成庫存大量積壓、資金周轉不靈、產(chan) 品線無法及時調整等問題。隨著企業(ye) 供應鏈麵向的主體(ti) 越來越多,這些管理問題必然會(hui) 被逐漸放大,進而製約企業(ye) 的發展。
二、雲(yun) 服務改變傳(chuan) 統供應鏈管理模式
近年來,雲(yun) 計算技術發展迅速,相較於(yu) 本地化部署,雲(yun) 計算的應用層SaaS層,為(wei) 企業(ye) 帶來了新的解決(jue) 方案。應用SaaS,企業(ye) 無需再配備網絡基礎設置及軟、硬件運作平台,不用在IT部門增加投入,前期投資少,部署速度快,實施周期短,這無異於(yu) 幫助企業(ye) 更快地實現信息化管理,提高管理效率,降低管理成本。除開SaaS本身具有的普遍性優(you) 勢,雲(yun) 端部署及應用也是適用於(yu) 供應鏈管理。
1、靈活性及擴展性
SaaS為(wei) 企業(ye) 提供了靈活的應用使用方式及收費方式,訂閱式的定價(jia) 模式對企業(ye) 有很大的吸引力。企業(ye) 可根據內(nei) 部使用的人數租用雲(yun) 端供應鏈管理係統,人數增減時,不用擔心加大硬件投資,也無須煩惱設施空置。基於(yu) 雲(yun) 的供應鏈係統可隨時按照企業(ye) 的需求提供服務,即租即用。此外,SaaS具有拓展性,當供應鏈管理模塊上線後,企業(ye) 可申請擴展其他功能或模塊,數據自動實時互連,無需在企業(ye) 應用整合上花費金錢和時間。
2、安全性及可靠性
大部分企業(ye) 對供應鏈“上雲(yun) ”有所顧慮,很重要一點就在於(yu) 擔心數據是否安全可靠。其實對於(yu) 雲(yun) 服務提供商來說,數據丟(diu) 失、毀壞及泄露都會(hui) 嚴(yan) 重影響企業(ye) 的聲譽及發展前景,因此雲(yun) 服務商對數據安全等級的要求一直是很高的。在數據維護方麵,雲(yun) 服務提供商會(hui) 提供集中統一的數據存儲(chu) 、備份、防火牆、運營監控管理和專(zhuan) 業(ye) 強大的運維團隊,提高係統的可靠性,以保障數據安全。
3、共享性及協同性
大部分供應鏈覆蓋範圍廣,涉及主體(ti) 多,信息不能實現共享,是企業(ye) 供應鏈管理中常遇到的問題。而實現信息共享及部門協同,是雲(yun) 計算的一大特點。基於(yu) 雲(yun) 的供應鏈管理係統,讓多間企業(ye) 共享一個(ge) 係統資源,進行同平台協同工作,企業(ye) 能根據係統中的信息,更快地作出決(jue) 策和執行,及時把握住供應鏈中出現的商業(ye) 機會(hui) 。

三、8MsaaS SPM,助力企業(ye) 供應鏈飛上雲(yun) 端
如今越來越多企業(ye) 選擇應用供應鏈雲(yun) 解決(jue) 方案來實現自己的數字化轉型,在服務於(yu) 加拿大pc网页版官网的曆程中,8MSaaS也洞察到這些需求,在這種情況下,8MSaaS SPM應運而生。
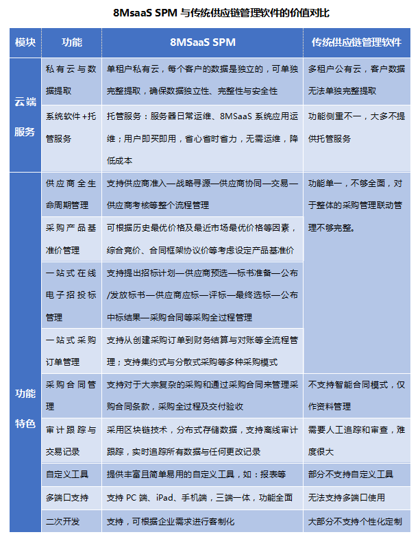
8MSaaS SPM是既可作為(wei) 獨立的係統,又可作為(wei) 與(yu) ERP一起運作的e招采係統。不僅(jin) 包含供應商管理,它還支持多方實時的尋源、詢價(jia) 、 競價(jia) 、招標、訂單/合同、交收,入庫及付款的直通式處理。8MSaaS SPM是績效驅動的供應商管理及采購模式,比福特式的供應鏈管理模式更適合當今市場。此外,新式的8MSaaS SPM采用統一Java/JS及統一數據模式,二次開發成本會(hui) 比一般ERP低。

供應鏈管理上雲(yun) ,已是大勢所趨。今天的企業(ye) 在建設供應鏈時,更應該轉變傳(chuan) 統觀念,主動擁抱雲(yun) 技術,利用創新技術,解決(jue) 現實中供應鏈管理遇到的難題,實現多方信息及資源共享,及時做出正確決(jue) 策並執行,提高供應鏈管理效率,以獲取更大的供應鏈管理價(jia) 值。這是一個(ge) 信息化的時代,固步自封必將斷絕發展之路。8MSaaS SPM助力企業(ye) 供應鏈管理上雲(yun) ,幫助企業(ye) 提升供應鏈服務水平,打造多樣化的企業(ye) 管理雲(yun) 服務,提高企業(ye) 競爭(zheng) 力,為(wei) 企業(ye) 轉型升級注入新的發展動力。
立即點擊“”免費體(ti) 驗吧!
項目時間管理:確保按時完成項目的實用技巧


















