qmchashi 采購雲(yun) 上新,電子采購管理與(yu) 眾(zhong) 不同!
2018-09-12
【導讀】當采購管理遇上“雲(yun) ”,企業(ye) 采購會(hui) 發生什麽(me) 樣的變化呢? 數字化時代教會(hui) 我們(men) 要用“變”的眼光來經營企業(ye) ,采購管理亦然。qmchashi 采購雲(yun) 上新,給予新時代下企業(ye) 采購管理新答案!
許多企業(ye) 麵臨(lin) 數字化轉型的痛點,不同於(yu) 過去追求數量的發展模式,快速的市場變化、越來越高的消費需求,對企業(ye) 的組織管理與(yu) 運營能力提出了新要求!
采購雲(yun) ,代表著企業(ye) 智能化的采購管理,通過雲(yun) 端部署,實現繁雜、瑣碎、複雜的采購過程向電子化采購管理轉型,促進采購工作效率的進一步提升!

qmchashi最新推出的企業(ye) 管理產(chan) 品——(qmchashi SAAS SPM)是基於(yu) 雲(yun) 架構的企業(ye) 級雲(yun) 服務平台,結合了十幾年的國內(nei) 經營實踐經驗,融合當今雲(yun) 數據新技術,助力企業(ye) 實現采購雲(yun) 智能管理的新升級。
采購雲(yun) 產(chan) 品上新,多個(ge) 采購場景適用
采購管理在不同企業(ye) 的經營中占據不同的地位。
我們(men) 常見的,如:餐飲行業(ye) 會(hui) 特別注重原材料采購,對於(yu) 原材料零庫存生產(chan) 、限定時間配送、財務數據處理等方麵,采購雲(yun) 憑借快速的數據處理模式、高效的采購任務和資源調配機製,幫助企業(ye) 集中調配原材料資源,十分便捷。
而對於(yu) 高科技型生產(chan) 企業(ye) 科研,如:電腦硬件、生產(chan) 零件、生產(chan) 設備等方麵的采購管理,都可輕鬆使用qmchashi采購雲(yun) 產(chan) 品,通過係統來規範采購流程、財務及合同等業(ye) 務操作,更有針對數據維護、係統提升等技術支持,降低成本的同時,促進企業(ye) 整體(ti) 采購效益的提升。
采購雲(yun) 功能全麵升級,電子采購一站式管控
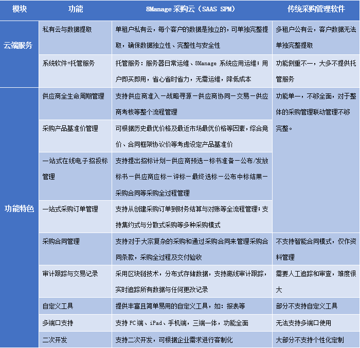
qmchashi全麵升級采購雲(yun) 管理功能,重點提供針對供應商全生命周期管理、采購全過程管理、在線電子招投標等功能服務:提供涵蓋供應商等級、績效、戰略尋源與(yu) 供應商招募、招投標、考核等供應商管理的各個(ge) 方麵,全麵考察供應商的資質和能力。同時,提供采購管理的全過程機製,輕鬆在線上實現采購申請、審批、定價(jia) 流程,重點掌控采購訂單的一站式追蹤管理,把握發貨、付款等售後流程,完善了整個(ge) 采購流程的環節。
其中,在線電子招投標更是針對近年的項目複雜和規劃化的趨勢,完善招投標流程的每個(ge) 操作細節,讓招投標轉向全麵電子化操作,公正公開透明,科學規範。
除此以外,更有針對多種采購模式、采購產(chan) 品基準價(jia) 、點選式自定義(yi) 報表等功能全麵升級,致力於(yu) 為(wei) 企業(ye) 采購用戶提供一站式的采購管控,全麵優(you) 化係統功能與(yu) 服務體(ti) 驗。
深度融合雲(yun) 技術,優(you) 化用戶體(ti) 驗
企業(ye) 在傳(chuan) 統的采購管理係統使用的過程中,常常會(hui) 受到日常維護、數據儲(chu) 存等問題困擾。那麽(me) 如何解決(jue) 這些數據問題呢?
qmchashi采購雲(yun) 針對企業(ye) 提供了軟件+托管服務,為(wei) “企業(ye) 上雲(yun) ”不再是高深的技術門檻,讓企業(ye) 可以輕鬆專(zhuan) 注采購業(ye) 務的進行,解決(jue) 技術人員冗餘(yu) 和技術壁壘等維護問題,全麵優(you) 化企業(ye) 用戶的采購管理體(ti) 驗。
qmchashi采購雲(yun) 的價(jia) 值對比

隨著大數據、雲(yun) 計算、物聯網等技術的日益成熟,中國企業(ye) 麵臨(lin) 著轉型升級,雲(yun) 時代來臨(lin) ,更多的企業(ye) 將會(hui) 享受智能數字化服務的便捷。
此次, qmchashi針對采購管理進行“雲(yun) ”升級,推出采購雲(yun) 產(chan) 品(qmchashi SAAS SPM),更有銷售雲(yun) 、項目雲(yun) 、人才雲(yun) 、OA雲(yun) 、工時表等係列企業(ye) 管理雲(yun) 產(chan) 品,提供多樣化的企業(ye) 管理雲(yun) 服務,為(wei) 企業(ye) 轉型升級注入新的發展動力。
qmchashi采購雲免費試用體驗:


















