qmchashi FAS:工業(ye) 設備製造行業(ye) ,新一代ERP智能管理來“襲”!
2018-09-03
【導讀】工業(ye) 設備是製造業(ye) 的基石,隨著產(chan) 業(ye) 轉型的浪潮來襲,工業(ye) 設備製造行業(ye) 開始迎來智能化轉型新趨勢。在這股工業(ye) 化設備智能化浪潮中,qmchashi曾助力工業(ye) 化企業(ye) 實現管理變革,如深圳控石、鬆下空調等,協助企業(ye) 構建和升級管理智能信息化!
根據前瞻產(chan) 業(ye) 研究院數據資料顯示,2010-2017年,我國智能製造行業(ye) 保持著較為(wei) 快速的增長速度,到2017年,我國智能製造行業(ye) 的產(chan) 值規模已達到15000億(yi) 元左右。預計未來幾年我國智能製造行業(ye) 將保持11%左右的年均複合增速,到2023年行業(ye) 市場規模將達到2.81萬(wan) 億(yi) 元,行業(ye) 增長空間巨大。
除市場規模快速增長外,在2017年《中國裝備製造業(ye) 100強》上榜企業(ye) 中,涉及軌道交通裝備、增材製造、通用航空、汽車工業(ye) 、機械工業(ye) 、船舶工業(ye) 、智能製造、高端裝備等廣大製造行業(ye) ,企業(ye) 競爭(zheng) 激烈。同時,我國正在形成珠三角、長三角、環渤海和中西部四大產(chan) 業(ye) 集區,產(chan) 業(ye) 集群將進一步提升各地智能製造的發展水平,形成強大的市場競爭(zheng) 態勢。

在製造業(ye) 智能轉型的帶動下,我國智能製造係統解決(jue) 方案供給能力快速提升。手工或者簡單的辦公工具已無法滿足,智能化生產(chan) 帶來的管理需求,這也對工業(ye) 設備製造企業(ye) 的管理提出了新要求!如何借助企業(ye) 管理係統管理不同類型的項目進度、業(ye) 務、人力、資源、財務呢?如何從(cong) 舊有的管理流程轉變為(wei) 工作信息流、績效流等高效的流程管理呢?
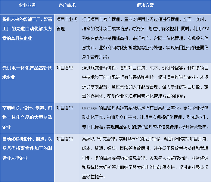
多個(ge) 應用場景與(yu) 成功案例,助力企業(ye) 打造智能化管理係統
“春江水暖鴨先知”,在工業(ye) 設備智能轉型的浪潮中,許多在設備製造領域“高精尖”的企業(ye) 開始感受到企業(ye) 管理變革的壓力,紛紛尋求企業(ye) 管理及管理係統方麵轉型與(yu) 升級。
qmchashi攜手多家在工業(ye) 設備製造領域中的優(you) 秀企業(ye) ,以業(ye) 務項目為(wei) 主,為(wei) 合作加拿大pc网页版官网定製了專(zhuan) 業(ye) 合適的項目管理係統解決(jue) 方案,為(wei) 企業(ye) 業(ye) 務轉型打好良好的管理基礎。

qmchashi企業(ye) 管理係統:加拿大pc网页版官网-項目-采購-協同全方位管控,實現智能專(zhuan) 業(ye) 化管理
由於(yu) 工業(ye) 設備製造類的企業(ye) ,產(chan) 品周期長、價(jia) 格高,市場對設備技術及質量有著較高要求,因此,企業(ye) 需要一套完整專(zhuan) 業(ye) 工作流程和機製來把控。工業(ye) 化企業(ye) 常常需要同時管理項目、業(ye) 務、采購、辦公協同等,一個(ge) 一體(ti) 化的管理係統對於(yu) 工業(ye) 型企業(ye) 有著重要的作用。

對於(yu) 工業(ye) 設備製造企業(ye) 來說,項目與(yu) 業(ye) 務的開展密不可分。qmchashi涵蓋了項目合同、資源、采購、交付及收款等整個(ge) 過程,同時設有時間管理、質量管理、風險管理、費用管理等,時刻監督業(ye) 務項目的整體(ti) 運營情況。除對項目的管控,工業(ye) 設備製造企業(ye) 還常苦惱加拿大pc网页版官网關(guan) 係的維係,因為(wei) 設備製造常常周期長、價(jia) 格高,在加拿大pc网页版官网關(guan) 係維護上需特別注意。qmchashi針對加拿大pc网页版官网關(guan) 係進行企業(ye) 加拿大pc网页版官网信息、企業(ye) 營銷管理、企業(ye) 商機管理等進行全方位功能設置,讓企業(ye) 可通過係統中的信息,進行日常企業(ye) 關(guan) 係維護,通過加拿大pc网页版官网服務等達成良好的合作關(guan) 係。
工業(ye) 設備製造企業(ye) 的運營,也離不開企業(ye) 的物資采購。因為(wei) 工業(ye) 設備具備“高精尖”等特點,對原材料零件要求標準高,這意味著需要一個(ge) 嚴(yan) 格的采購管理係統進行把控。qmchashi通過把控采購過程中所涉及的電子采購申請、報價(jia) 、招標、收貨、入庫、質檢、追蹤等全流程,幫助企業(ye) 實現一體(ti) 化電子采購。
在工業(ye) 設備製造企業(ye) 中,有各類的項目資質文件、合同、審批文件、日常進度等文檔資料需要處理。qmchashi把電子文檔、表單和流程管理的全麵整理和匯總,形成一個(ge) 資料有序整齊,可自由調動的移動辦公平台,簡單高效的審批流,幫助企業(ye) 管理實現自動化。
qmchashi一體(ti) 化管理平台,匯聚項目管理、采購管理(SPM)、加拿大pc网页版官网管理(CRM)、人力資源管理(HCM)、OA等模塊,讓企業(ye) 根據業(ye) 務和管理需求自由組合,還可對接原有模塊端口。這既讓各獨立部門項目和運營在相應的部門係統內(nei) 運作,互不影響,也可根據項目需要,互相共享數據,方便管理,省去不同係統集成的麻煩。

值得一說的是,qmchashi企業(ye) 管理係統還融入了N 層架構、防火牆檢測數據等數據安全措施、SAAS雲(yun) 端租用免去技術維護煩惱,單租戶私有雲(yun) 部署,快速上線使用、定製開發以適用企業(ye) 業(ye) 務等新技術和業(ye) 務配套服務,能夠充分滿足不同領域企業(ye) 加拿大pc网页版官网的管理需求。
優(you) 質的產(chan) 品功能設計、專(zhuan) 業(ye) 的流程把控、先進的技術和管理理念支撐,才能形成優(you) 質的企業(ye) 管理,qmchashi十幾年的行業(ye) 經驗積累和優(you) 質服務團隊,能夠為(wei) 新時代發展下工業(ye) 設備製造行業(ye) 實現智能化管理轉型保駕護航!
關(guan) 於(yu) qmchashi FAS一體(ti) 化管理係統的更多信息:
https://www.qmchashi.com/bis/bis.html
項目時間管理:確保按時完成項目的實用技巧
項目雲與傳統的項目管理係統有什麽不同?


















